Une architecture distribuée devient indispensable pour de grandes infrastructures de supervision. Elle permet de répartir la charge sur de nombreux serveurs satellites. Ce chapitre est dédié à l'installation de Centreon 3.4.1 en architecture distribuée. Nous utiliserons un serveur central configuré comme ici et nous continuons sur l'installation d'un poller de A à Z.
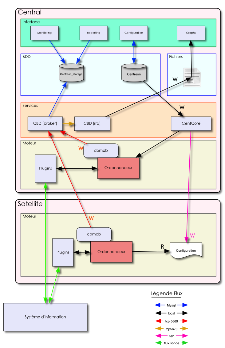
Voici un schéma de principe de notre architecture. Vous remarquez qu’il n’existe qu’un seul processus Centreon-Broker situé sur le serveur Central. On peut très bien imaginer une architecture avec un Central sans moteur de supervision, les pollers réalisant cette fonctionnalité.
Principe d’architecture centralisée avec Centreon-Broker
Pour commencer votre architecture distribuée avec Centreon, commencez par installer votre Central comme indiqué dans ce chapitre, puis continuez par l'installation du poller. Ensuite terminez avec la configuration de l'architecture.
