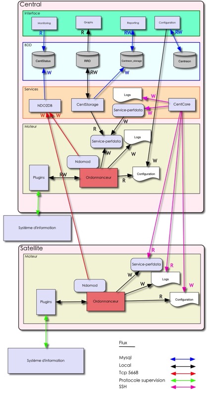
Schéma de principe d'une architecture distribuée avec NDOutils avec un serveur Central et serveur Satellite.
Cette rubrique décrit une installation avec Nagios, Centreon et NDOutils. L'installation avec Centreon-Broker vous sera présentée bientôt dans la section réservée à celui-ci. Et bientôt la rubrique Centreon Engine sera remise au goût du jour.
- Installation des serveurs
- Configuration de l'architecture distribuée
Une rubrique est consacrée à la gestion des traps dans une architecture distribuée.
- Gestion des traps dans une architecture distribuée
Et lorsque votre aurez optimisé votre architecture, vous pourrez essayer la configuration avec Centreon-broker :
- Centreon-Broker en installation distribuée.
- Installation des serveurs
- Configuration de l'architecture distribuée
Une rubrique est consacrée à la gestion des traps dans une architecture distribuée.
- Gestion des traps dans une architecture distribuée
Et lorsque votre aurez optimisé votre architecture, vous pourrez essayer la configuration avec Centreon-broker :
- Centreon-Broker en installation distribuée.
