Vous êtes ici:

Menu


Stacks Image 28744
NagVis est un addon de Nagios permettant la création de cartographie métier ou géographique de votre système d’information. La première version de NagVis est sortie le 30 avril 2004. Depuis ce temps, de nombreuses améliorations ont vu le jour comme les widgets, les cartes basées sur OpenStreetMap, etc. À sa sortie, il existait très peu de backend (module de liaison entre la supervision et NagVis) comptable avec NagVis. Puis au fil des années, plusieurs backends ont été développés pour interfacer NagVis au moteur de supervision (merlin, mklive).
Centreon n’est pas été en reste et a réalisé son propre backend pour interfacer NagVis. Le principal avantage de celui-ci est qu’il n’a besoin d’un seul point d’entrée pour tous les pollers.
Enfin, Centreon a développé un module permettant d’interfacer NagVis dans l’IHM de Centreon-Web avec deux modes d’authentification. Néanmoins, j’ai décidé de reprendre toute ma documentation pour éclaircir les différentes comptabilités entre les versions Centreon et les versions NagVis.

1 Choix de la version NagVis

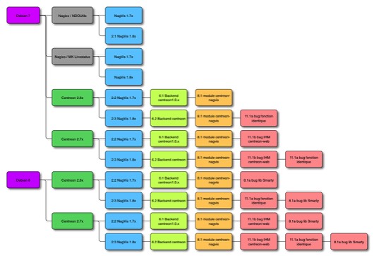
La comptabilité de NagVis avec Centreon peut s’avérer très compliquée surtout avec la dernière version Centreon-Web 2.7x. Voici un document qui vous permettra d’installer votre version NagVis en fonction de votre installation.
Stacks Image 942121

1 Pré-requis

L’installation de NagVis se fera tout d’abord en ligne de commande. NagVis peut utiliser différents brokers pour gérer ses cartes. Dans le chapitre suivant, je vous propose l’installation de NagVis avec le broker NDOUtils et l’installation de NagVis avec le backend Centreon-Nagvis. Si vous préférez MK livestatus, lisez cet article : Intégration de NagVis avec MK livestatus. Nous allons procéder à l’installation des différents paquets nécessaire à NagVis.

1.1 Version NagVis < 1.8.x

Debian
apt-get install php5-sqlite graphviz rsync -y
CES
yum install graphviz 

1.2 Version NagVis >= 1.8.x

Debian
apt-get install php5-sqlite graphviz sqlite3 rsync -y
CES
yum install graphviz 

2 Installation de Nagvis

2.1 version 1.8.5 avec le backend NDOUtils

L’installation de NagVis est conditionnée par l’utilisation d’un broker adéquat. Utilisez NDOUtils avec Nagios, cela fera l’objet de notre article. Sinon, utilisez MK livestatus si vous avez choisi le moteur Centreon-Engine. MK livestatus est aussi compatible avec Nagios. Pour cette installation, voir l’article de l’intégration NagVis avec MK livestatus. Nous utiliserons la dernière version stable 1.8.5. Récupérez l'archive pour la copier dans /usr/local/src.
cd /usr/local/src
wget http://www.nagvis.org/share/nagvis-1.8.5.tar.gz
tar xzf nagvis-1.8.5.tar.gz
cd nagvis-1.8.5

2.1a installation silencieuse

NagVis permet de réaliser une installation silencieuse en une seule ligne de commande.
./install.sh -n /usr/local/nagios -p /usr/local/nagvis -b ndo2db -u www-data -g www-data -W /nagvis -w /etc/apache2/conf.d -q

2.1b installation classique

Lancez l'installation.
./install.sh
+------------------------------------------------------------------------------+
| Welcome to NagVis Installer 1.8.5                                            |
+------------------------------------------------------------------------------+
| This script is built to facilitate the NagVis installation and update        |
| procedure for you. The installer has been tested on the following systems:   |
| - Debian, since Etch (4.0)                                                   |
| - Ubuntu, since Hardy (8.04)                                                 |
| - SuSE Linux Enterprise Server 10 and 11                                     |
|                                                                              |
| Similar distributions to the ones mentioned above should work as well.       |
| That (hopefully) includes RedHat, Fedora, CentOS, OpenSuSE                   |
|                                                                              |
| If you experience any problems using these or other distributions, please    |
| report that to the NagVis team.                                              |
+------------------------------------------------------------------------------+
| Do you want to proceed? [y]: y
+------------------------------------------------------------------------------+
| Starting installation of NagVis 1.8.5                                        |
+------------------------------------------------------------------------------+
| OS  : Debian GNU/Linux 7                                                     |
|                                                                              |
+--- Checking for tools -------------------------------------------------------+
| Using packet manager /usr/bin/dpkg                                     found |
|                                                                              |
+--- Checking paths -----------------------------------------------------------+
| Please enter the path to the nagios base directory [/usr/local/nagios]:
Validez le chemin de Nagios.
|   nagios path /usr/local/nagios                                        found |
| Please enter the path to NagVis base [/usr/local/nagvis]: /usr/local/nagvis
|                                                                              |
+--- Checking prerequisites ---------------------------------------------------+
| PHP 5.4                                                                found |
|   PHP Module: gd 5.4                                                  found |
|   PHP Module: mbstring compiled_in                                     found |
|   PHP Module: gettext compiled_in                                      found |
|   PHP Module: session compiled_in                                      found |
|   PHP Module: xml compiled_in                                          found |
|   PHP Module: pdo compiled_in                                          found |
|   Apache mod_php                                                       found |
| Checking Backends. (Available: mklivestatus,ndo2db,ido2db)                   |
| Do you want to use backend mklivestatus? [y]: n
n’installez pas le backend mklivestatus, utilisez ndo2db
| Do you want to use backend ndo2db? [n]:y
| Do you want to use backend ido2db? [n]:
|   /usr/local/nagios/bin/ndo2db-3x (ndo2db)                             found |
|   PHP Module: sockets compiled_in                                      found |
| Graphviz 2.26                                                          found |
|   Graphviz Module dot 2.26.3                                           found |
|   Graphviz Module neato 2.26.3                                         found |
|   Graphviz Module twopi 2.26.3                                         found |
|   Graphviz Module circo 2.26.3                                         found |
|   Graphviz Module fdp 2.26.3                                           found |
| SQLite 3.7                                                             found |
|                                                                              |
+--- Trying to detect Apache settings -----------------------------------------+
| Please enter the web path to NagVis [/nagvis]:
Acceptez l'url de Nagvis.
| Please enter the name of the web-server user [www-data]:
Acceptez l'utilisateur Apache
| Please enter the name of the web-server group [www-data]:
Acceptez le groupe Apache
| create Apache config file [y]: y
Acceptez la configuration d'apache
|                                                                              |
+--- Checking for existing NagVis ---------------------------------------------+
|                                                                              |
+------------------------------------------------------------------------------+
| Summary                                                                      |
+------------------------------------------------------------------------------+
| NagVis home will be:           /usr/local/nagvis                             |
| Owner of NagVis files will be: www-data                                      |
| Group of NagVis files will be: www-data                                      |
| Path to Apache config dir is:  /etc/apache2/conf.d                           |
| Apache config will be created: yes                                           |
|                                                                              |
| Installation mode:             install                                       |
|                                                                              |
| Do you really want to continue? [y]: y
Répondre y pour continuer l'installation
+------------------------------------------------------------------------------+
| Starting installation                                                        |
+------------------------------------------------------------------------------+
| Creating directory /usr/local/nagvis...                                done  |
| Creating directory /usr/local/nagvis/var...                            done  |
| Creating directory /usr/local/nagvis/var/tmpl/cache...                 done  |
| Creating directory /usr/local/nagvis/var/tmpl/compile...               done  |
| Creating directory /usr/local/nagvis/share/var...                      done  |
| Copying files to /usr/local/nagvis...                                  done  |
| Creating directory /usr/local/nagvis/etc/profiles...                   done  |
| Creating main configuration file...                                    done  |
| adding sesscookie=/nagvis                                              done  |
#new #
| adding base="/usr/local/nagvis"                                        done  |
| adding htmlbase="/nagvis"                                              done  |
|   Adding ndo2dbbackend Backend...                                       done  |
|   Adding webserver group to file_group...                              done  |
| Setting permissions for web configuration file...                      done  |
|                                                                              |
|                                                                              |
|                                                                              |
+--- Setting permissions... ---------------------------------------------------+
| /usr/local/nagvis/etc/nagvis.ini.php-sample                            done  |
| /usr/local/nagvis/etc                                                  done  |
| /usr/local/nagvis/etc/maps                                             done  |
| /usr/local/nagvis/etc/maps/*                                           done  |
| /usr/local/nagvis/etc/geomap                                           done  |
| /usr/local/nagvis/etc/geomap/*                                         done  |
| /usr/local/nagvis/etc/profiles                                         done  |
| /usr/local/nagvis/share/userfiles/images/maps                          done  |
| /usr/local/nagvis/share/userfiles/images/maps/*                        done  |
| /usr/local/nagvis/share/userfiles/images/shapes                        done  |
| /usr/local/nagvis/share/userfiles/images/shapes/*                      done  |
| /usr/local/nagvis/var                                                  done  |
| /usr/local/nagvis/var/*                                                done  |
| /usr/local/nagvis/var/tmpl                                             done  |
| /usr/local/nagvis/var/tmpl/cache                                       done  |
| /usr/local/nagvis/var/tmpl/compile                                     done  |
| /usr/local/nagvis/share/var                                            done  |
|                                                                              |
+------------------------------------------------------------------------------+
| Installation complete                                                        |
|                                                                              |
| You can safely remove this source directory.                                 |
|                                                                              |
| For later update/upgrade you may use this command to have a faster update:   |
| ./install.sh -n /usr/local/nagios -p /usr/local/nagvis
 -B /usr/local/nagios/bin/nagios -b ndo2db -u www-data -g www-data -w /etc/apache2/conf.d -a y
|                                                                              |
| What to do next?                                                             |
| - Read the documentation                                                     |
| - Maybe you want to edit the main configuration file?                        |
|   Its location is: /usr/local/nagvis/etc/nagvis.ini.php                      |
| - Configure NagVis via browser                                               |
|                                          |
| - Initial admin credentials:                                                 |
|     Username: admin                                                          |
|     Password: admin                                                          |
+------------------------------------------------------------------------------+
L’installation est terminée. Par défaut l’administrateur de NagVis est admin mot de passe admin. Relancez le service apache pour pouvoir utiliser l’interface NagVis.
service apache2 reload

2.2 version 1.7.10 avec le backend Centreon

Fidèle à la distribution Debian, je vous propose mon adaptation de l'installation. Je me base sur les installations précédentes de mes maquettes. Pour Debian 7, Centreon-Engine se trouvant dans /usr/local/centreon-engine, Nagvis sera installé dans /usr/local/nagvis et pour Debian 8, Centreon-Engine se trouvant dans /usr/sbin, NagVis sera installé dans /usr/share/nagvis afin d’assurer le maximum de compatibilité avec apache 2.4. Pour la version CES, je base sur la documentation officielle de Centreon.
Tout d'abord, télécharger la version 1.7.10 de NagVis.
cd /usr/local/src
wget http://www.nagvis.org/share/nagvis-1.7.10.tar.gz
Décompressez le binaire.
tar zxvf nagvis-1.7.10.tar.gz
cd nagvis-1.7.10
Procédez à l'installation de NagVis
root@debian7:/usr/local/src/nagvis-1.7.10# ./install.sh
+------------------------------------------------------------------------------+
| Welcome to NagVis Installer 1.7.10                                           |
+------------------------------------------------------------------------------+
| This script is built to facilitate the NagVis installation and update        |
| procedure for you. The installer has been tested on the following systems:   |
| - Debian, since Etch (4.0)                                                   |
| - Ubuntu, since Hardy (8.04)                                                 |
| - SuSE Linux Enterprise Server 10 and 11                                     |
|                                                                              |
| Similar distributions to the ones mentioned above should work as well.       |
| That (hopefully) includes RedHat, Fedora, CentOS, OpenSuSE                   |
|                                                                              |
| If you experience any problems using these or other distributions, please    |
| report that to the NagVis team.                                              |
+------------------------------------------------------------------------------+
| Do you want to proceed? [y]: y
Répondre y pour commencer l'installation.
Debian 8 installation /usr/sbin
+------------------------------------------------------------------------------+
| Starting installation of NagVis 1.7.10                                       |
+------------------------------------------------------------------------------+
| OS  : Debian GNU/Linux 7                                                     |
|                                                                              |
+--- Checking for tools -------------------------------------------------------+
| Using packet manager /usr/bin/dpkg                                     found |
|                                                                              |
+--- Checking paths -----------------------------------------------------------+
| Please enter the path to the nagios base directory [/usr/local/nagios]: /usr/sbin
|   nagios path /usr/bin                                                 found |
Debian 7 installation /usr/local
+------------------------------------------------------------------------------+
| Starting installation of NagVis 1.7.10                                       |
+------------------------------------------------------------------------------+
| OS  : Debian GNU/Linux 7                                                     |
|                                                                              |
+--- Checking for tools -------------------------------------------------------+
| Using packet manager /usr/bin/dpkg                                     found |
|                                                                              |
+--- Checking paths -----------------------------------------------------------+
| Please enter the path to the nagios base directory [/usr/local/nagios]: /usr/local/centreon-engine/
|   nagios path /usr/local/centreon-engine/                              found |
CES
+------------------------------------------------------------------------------+
| Starting installation of NagVis 1.7.10                                       |
+------------------------------------------------------------------------------+
| OS  : Centreon Enterprise Server                                             |
|                                                                              |
+--- Checking for tools -------------------------------------------------------+
| Using packet manager /bin/rpm                                          found |
|                                                                              |
+--- Checking paths -----------------------------------------------------------+
| Please enter the path to the nagios base directory [/usr/local/nagios]: /usr/share/centreon/
|   nagios path /usr/share/centreon/                                     found |
Saisissez le chemin du moteur de supervision Centreon en fonction de la distribution
Debian 8
| Please enter the path to NagVis base [/usr/local/nagvis]: /usr/share/nagvis
Debian 7
| Please enter the path to NagVis base [/usr/local/nagvis]:
CES
| Please enter the path to NagVis base [/usr/local/nagvis]:
Laissez le chemin par défaut pour Debian 7 et CES, modifiez le chemin pour Debian 8
|                                                                              |
+--- Checking prerequisites ---------------------------------------------------+
| PHP 5.3                                                                found |
|   PHP Module: gd 5.3                                                   found |
|   PHP Module: mbstring compiled_in                                     found |
|   PHP Module: gettext compiled_in                                      found |
|   PHP Module: session compiled_in                                      found |
|   PHP Module: xml compiled_in                                          found |
|   PHP Module: pdo compiled_in                                          found |
|   Apache mod_php                                                       found |
| Checking Backends. (Available: mklivestatus,ndo2db,ido2db,merlinmy)          |
Le Backends Centreon-broker n'étant pas encore connu de l'installation de NagVis, répondre n pour l'installation des backends.
| Do you want to use backend mklivestatus? [y]: n
| Do you want to use backend ndo2db? [n]: n
| Do you want to use backend ido2db? [n]: n
| Do you want to use backend merlinmy? [n]: n
| NO (valid) backend(s) specified                                      MISSING |
| Graphviz 2.26                                                          found |
|   Graphviz Module dot 2.26.3                                           found |
|   Graphviz Module neato 2.26.3                                         found |
|   Graphviz Module twopi 2.26.3                                         found |
|   Graphviz Module circo 2.26.3                                         found |
|   Graphviz Module fdp 2.26.3                                           found |
| SQLite 3.7                                                             found |                                                                              |
+--- Trying to detect Apache settings -----------------------------------------+
| Please enter the web path to NagVis [/nagvis]:
Debian
| Please enter the name of the web-server user [www-data]:
| Please enter the name of the web-server group [www-data]:
| create Apache config file [y]:
CES
| Please enter the name of the web-server user [apache]:
| Please enter the name of the web-server group [apache]:
| create Apache config file [y]:
Validez par défaut l"installation d'Apache
Debian 8
+--- Checking for existing NagVis ---------------------------------------------+
|                                                                              |
+------------------------------------------------------------------------------+
| Summary                                                                      |
+------------------------------------------------------------------------------+
| NagVis home will be:           /usr/share/nagvis                             |
| Owner of NagVis files will be: www-data                                      |
| Group of NagVis files will be: www-data                                      |
| Path to Apache config dir is:  /etc/apache2/conf.d                           |
| Apache config will be created: yes                                           |
|                                                                              |
| Installation mode:             install                                       |
|                                                                              |
| Do you really want to continue? [y]: y
Debian 7
+--- Checking for existing NagVis ---------------------------------------------+
|                                                                              |
+------------------------------------------------------------------------------+
| Summary                                                                      |
+------------------------------------------------------------------------------+
| NagVis home will be:           /usr/local/nagvis                             |
| Owner of NagVis files will be: www-data                                      |
| Group of NagVis files will be: www-data                                      |
| Path to Apache config dir is:  /etc/apache2/conf.d                           |
| Apache config will be created: yes                                           |
|                                                                              |
| Installation mode:             install                                       |
|                                                                              |
| Do you really want to continue? [y]: y
CES
+--- Checking for existing NagVis ---------------------------------------------+
|                                                                              |
+------------------------------------------------------------------------------+
| Summary                                                                      |
+------------------------------------------------------------------------------+
| NagVis home will be:           /usr/local/nagvis                             |
| Owner of NagVis files will be: apache                                        |
| Group of NagVis files will be: apache                                        |
| Path to Apache config dir is:  /etc/httpd/conf.d                             |
| Apache config will be created: yes                                           |
|                                                                              |
| Installation mode:             install                                       |
|                                                                              |
| Do you really want to continue? [y]: y
Validez l'installation de NagVis
+------------------------------------------------------------------------------+
| Creating directory /usr/local/nagvis...                                done  |
| Creating directory /usr/local/nagvis/var...                            done  |
| Creating directory /usr/local/nagvis/var/tmpl/cache...                 done  |
| Creating directory /usr/local/nagvis/var/tmpl/compile...               done  |
| Creating directory /usr/local/nagvis/share/var...                      done  |
| Copying files to /usr/local/nagvis...                                  done  |
| Creating directory /usr/local/nagvis/etc/profiles...                   done  |
| Creating main configuration file...                                    done  |
|   Adding webserver group to file_group...                              done  |
| Creating web configuration file...                                     done  |
| Setting permissions for web configuration file...                      done  |
|                                                                              |
|                                                                              |
|                                                                              |
+--- Setting permissions... ---------------------------------------------------+
| /usr/local/nagvis/etc/nagvis.ini.php-sample                            done  |
| /usr/local/nagvis/etc                                                  done  |
| /usr/local/nagvis/etc/maps                                             done  |
| /usr/local/nagvis/etc/maps/*                                           done  |
| /usr/local/nagvis/etc/geomap                                           done  |
| /usr/local/nagvis/etc/geomap/*                                         done  |
| /usr/local/nagvis/etc/profiles                                         done  |
| /usr/local/nagvis/share/userfiles/images/maps                          done  |
| /usr/local/nagvis/share/userfiles/images/maps/*                        done  |
| /usr/local/nagvis/share/userfiles/images/shapes                        done  |
| /usr/local/nagvis/share/userfiles/images/shapes/*                      done  |
| /usr/local/nagvis/var                                                  done  |
| /usr/local/nagvis/var/*                                                done  |
| /usr/local/nagvis/var/tmpl                                             done  |
| /usr/local/nagvis/var/tmpl/cache                                       done  |
| /usr/local/nagvis/var/tmpl/compile                                     done  |
| /usr/local/nagvis/share/var                                            done  |
|                                                                              |
+------------------------------------------------------------------------------+
| Installation complete                                                        |
|                                                                              |
| You can safely remove this source directory.                                 |
|                                                                              |
| For later update/upgrade you may use this command to have a faster update:   |
| ./install.sh -n /usr/local/centreon-engine -p /usr/local/nagvis -u www-data -g www-data -w /etc/apache2/conf.d -a y
|                                                                              |
| What to do next?                                                             |
| - Read the documentation                                                     |
| - Maybe you want to edit the main configuration file?                        |
|   Its location is: /usr/local/nagvis/etc/nagvis.ini.php                      |
| - Configure NagVis via browser                                               |
|                                          |
| - Initial admin credentials:                                                 |
|     Username: admin                                                          |
|     Password: admin                                                          |
+------------------------------------------------------------------------------+
L'installation est terminée, relancez Apache pour qu'il prenne en compte la nouvelle configuration.
Debian
service apache2 reload
CES
service httpd reload

2.3a Paramétrage d’Apache avec Debian 8

Avec Debian 8.0, il faut déplacer le fichier de configuration nagvis.conf si cela n’a pas été fait et autoriser la configuration NagVis pour le serveur Web Apache. Déplacement du fichier nagvis.conf le cas échéant.
mv /etc/apache2/nagvis.conf /etc/apache2/conf-available/
Prise en compte de la configuration
a2enconf nagvis.conf
service apache2 reload

2.3 version 1.8.x avec le backend Centreon

Voici l’installation de cette version sur Debian 8. Attention cette version utilise un backend en cours de développement, je vous conseille de faire les tests qui s’imposent avant de mettre en production.
Tout d'abord, télécharger la dernière version stable 1.8.5 de NagVis.
cd /home/vmdebian
wget http://www.nagvis.org/share/nagvis-1.8.5.tar.gz
Décompressez le binaire.
tar zxvf nagvis-1.8.5.tar.gz
cd nagvis-1.8.5
Procédez à l'installation de NagVis
./install.sh
+------------------------------------------------------------------------------+
| Welcome to NagVis Installer 1.8b6                                            |
+------------------------------------------------------------------------------+
| This script is built to facilitate the NagVis installation and update        |
| procedure for you. The installer has been tested on the following systems:   |
| - Debian, since Etch (4.0)                                                   |
| - Ubuntu, since Hardy (8.04)                                                 |
| - SuSE Linux Enterprise Server 10 and 11                                     |
|                                                                              |
| Similar distributions to the ones mentioned above should work as well.       |
| That (hopefully) includes RedHat, Fedora, CentOS, OpenSuSE                   |
|                                                                              |
| If you experience any problems using these or other distributions, please    |
| report that to the NagVis team.                                              |
+------------------------------------------------------------------------------+
| Do you want to proceed? [y]:
Répondre y ou valider par défaut pour commencer l'installation.
+------------------------------------------------------------------------------+
| Starting installation of NagVis 1.8b6                                        |
+------------------------------------------------------------------------------+
| OS  : Debian GNU/Linux 8                                                     |
|                                                                              |
+--- Checking for tools -------------------------------------------------------+
| Using packet manager /usr/bin/dpkg                                     found |
|                                                                              |
+--- Checking paths -----------------------------------------------------------+
| Please enter the path to the nagios base directory [/usr/local/nagios]: /usr/sbin
|   nagios path /usr/sbin                                                found |
Saisissez le chemin du moteur de supervision Centreon.
| Please enter the path to NagVis base [/usr/local/nagvis]: /usr/share/nagvis
|                                                                              |
Modifiez le chemin pour l’installation de NagVis.
+--- Checking prerequisites ---------------------------------------------------+
| PHP 5.6                                                                found |
|   PHP Module: gd 5.6                                                   found |
|   PHP Module: mbstring compiled_in                                     found |
|   PHP Module: gettext compiled_in                                      found |
|   PHP Module: session compiled_in                                      found |
|   PHP Module: xml compiled_in                                          found |
|   PHP Module: pdo compiled_in                                          found |
|   Apache mod_php                                                       found |
| Checking Backends. (Available: mklivestatus,ndo2db,ido2db,merlinmy)          |
Le backend Centreon-broker n'étant pas encore connu de l'installation de NagVis, répondre n pour l'installation des backends.
| Do you want to use backend mklivestatus? [y]: n
| Do you want to use backend ndo2db? [n]:
| Do you want to use backend ido2db? [n]:
| Do you want to use backend merlinmy? [n]:
| NO (valid) backend(s) specified                                      MISSING |
| Graphviz 2.38                                                          found |
|   Graphviz Module dot 2.38.0                                           found |
|   Graphviz Module neato 2.38.0                                         found |
|   Graphviz Module twopi 2.38.0                                         found |
|   Graphviz Module circo 2.38.0                                         found |
|   Graphviz Module fdp 2.38.0                                           found |
| SQLite 3.8                                                             found |
|                                                                              |
+--- Trying to detect Apache settings -----------------------------------------+
| Please enter the web path to NagVis [/nagvis]:
| Please enter the name of the web-server user [www-data]:
| Please enter the name of the web-server group [www-data]:
| create Apache config file [y]:
|                                                                              |
Validez par défaut l"installation d'Apache
+--- Checking for existing NagVis ---------------------------------------------+
|                                                                              |
+------------------------------------------------------------------------------+
| Summary                                                                      |
+------------------------------------------------------------------------------+
| NagVis home will be:           /usr/share/nagvis                             |
| Owner of NagVis files will be: www-data                                      |
| Group of NagVis files will be: www-data                                      |
| Path to Apache config dir is:  /etc/apache2/conf-available                   |
| Apache config will be created: yes                                           |
|                                                                              |
| Installation mode:             install                                       |
|                                                                              |
| Do you really want to continue? [y]:
Validez l'installation de NagVis
+------------------------------------------------------------------------------+
| Starting installation                                                        |
+------------------------------------------------------------------------------+
| Creating directory /usr/share/nagvis...                                done  |
| Creating directory /usr/share/nagvis/var...                            done  |
| Creating directory /usr/share/nagvis/var/tmpl/cache...                 done  |
| Creating directory /usr/share/nagvis/var/tmpl/compile...               done  |
| Creating directory /usr/share/nagvis/share/var...                      done  |
| Copying files to /usr/share/nagvis...                                  done  |
| Creating directory /usr/share/nagvis/etc/profiles...                   done  |
| Creating main configuration file...                                    done  |
| adding base="/usr/share/nagvis"                                        done  |
|   Adding webserver group to file_group...                              done  |
| Creating web configuration file...                                     done  |
| Setting permissions for web configuration file...                      done  |
|                                                                              |
|                                                                              |
|                                                                              |
+--- Setting permissions... ---------------------------------------------------+
| /usr/share/nagvis/etc/nagvis.ini.php-sample                            done  |
| /usr/share/nagvis/etc                                                  done  |
| /usr/share/nagvis/etc/maps                                             done  |
| /usr/share/nagvis/etc/maps/*                                           done  |
| /usr/share/nagvis/etc/geomap                                           done  |
| /usr/share/nagvis/etc/geomap/*                                         done  |
| /usr/share/nagvis/etc/profiles                                         done  |
| /usr/share/nagvis/share/userfiles/images/maps                          done  |
| /usr/share/nagvis/share/userfiles/images/maps/*                        done  |
| /usr/share/nagvis/share/userfiles/images/shapes                        done  |
| /usr/share/nagvis/share/userfiles/images/shapes/*                      done  |
| /usr/share/nagvis/var                                                  done  |
| /usr/share/nagvis/var/*                                                done  |
| /usr/share/nagvis/var/tmpl                                             done  |
| /usr/share/nagvis/var/tmpl/cache                                       done  |
| /usr/share/nagvis/var/tmpl/compile                                     done  |
| /usr/share/nagvis/share/var                                            done  |
|                                                                              |
+------------------------------------------------------------------------------+
| Installation complete                                                        |
|                                                                              |
| You can safely remove this source directory.                                 |
|                                                                              |
| For later update/upgrade you may use this command to have a faster update:   |
| ./install.sh -n /usr/sbin -p /usr/share/nagvis -u www-data -g www-data -w /etc/apache2/conf-available -a y
|                                                                              |
| What to do next?                                                             |
| - Read the documentation                                                     |
| - Maybe you want to edit the main configuration file?                        |
|   Its location is: /usr/share/nagvis/etc/nagvis.ini.php                      |
| - Configure NagVis via browser                                               |
|                                          |
| - Initial admin credentials:                                                 |
|     Username: admin                                                          |
|     Password: admin                                                          |
+------------------------------------------------------------------------------+
L'installation est terminée, relancez Apache pour qu'il prenne en compte la nouvelle configuration.
Debian
service apache2 reload
CES
service httpd reload

2.3a Paramétrage d’Apache avec Debian 8

Avec Debian 8.0, il faut autoriser la configuration NagVis pour le serveur Web Apache.
a2enconf nagvis.conf
service apache2 reload

3 Nettoyage de la configuration NagVis (optionnel)

Maintenant, si voulez avoir une configuration propre, vous pouvez nettoyer la configuration par défaut de NagVis. Supprimez tous les exemples.
rm /usr/local/nagvis/etc/maps/*.cfg
Debian 8
rm /usr/share/nagvis/etc/maps/*.cfg

4 Première configuration

Connectez vous sur l'interface NagVis avec un navigateur et l'adresse suivante http://[IP serveur Supervision]/nagvis/
Stacks Image 29697
Connexion à Nagvis
Vous obtenez la vue suivante avec plusieurs exemples de cartes.
Stacks Image 44765
Exemples de cartes fournies avec Nagvis

4.1 Gestion des backends

Nous devons configurer un backend pour faire la liaison entre NagVis et la supervision. Plusieurs choix sont possibles, je vous propose l’utilisation du backend mklivestatus dans sa version standalone ou sa version réseau pour plusieurs pollers. Le backend Centreon est fortement conseillé pour une installation full Centreon. Dans l’exemple ci-dessous on utilisera le backend ndo2db pour se connecter au moteur Nagios. Cliquez sur Options, gérer les backends. Une fenêtre s’affiche.
Stacks Image 44790
Sélectionnez Editer le Backend et choisissez ndomy_1 pour le broker NDOUtils.
Stacks Image 44811
Saisissez les informations suivantes :
dbhost: localhost
dbname: centstatus
dbuser: root
dbpass: password
dbinstancename: Central
L’instance n’est pas obligatoire dans une architecture standalone mais fortement conseillé dans une architecture distribuée. L’instance correspond au poller qui sera interrogé.

4.2 Création d’une carte

Pour créer une carte, sélectionnez le menu Options / Gérer les cartes. Selon la version de NagVis, la création d’une carte nécessite une opération ou deux opérations de configuration.
Stacks Image 889328
Je vous conseille de lire la documentation de NagVis pour la configuration de vos cartes. Vous trouverez dans mes pages, quelques articles sur la cartographie avec NagVis.
- Les lignes weathermap
- Geomap avec NagVis
- Activez l'automap de NagVis avec Centreon
 Vous êtes ici:

Nous utilisons des cookies pour nous permettre de mieux comprendre comment le site est utilisé. En continuant à utiliser ce site, vous acceptez cette politique.