Néanmoins, les principes sont encore valables dans les grandes lignes. Ses nombreuses options augmentent la complexité du paramétrage et par conséquent sa prise en main est un peu délicate, surtout au début.
1 Principes
1.1 Architecture minimale
Voici le schéma proposé d’une architecture minimale. Cette configuration a un but didactique et n’est pas conseillée pour une installation en production. Ce sont les éléments indispensables pour faire fonctionner votre configuration Centreon, tout du moins pour la supervision des événements en temps réels. À ce niveau de simplification vous n’aurez pas la métrologie avec les données de performances et ses graphes associés.
configuration minimale de Centreon-Broker
Les prérequis au fonctionnement de Centreon-Broker sont le fichier de configuration et le fichier de log. Ensuite vous devez créer un OUTPUT TCP/IPv4 pour le processus CBMOD et un INPUT TCP/IPv4 pour le processus CBD pour la relation entre le moteur de supervision et le broker. Il restera à créer le flux de données pour alimenter la base de données CENTREON_STORAGE. Pour cela, nous utiliserons un OUTPUT Broker SQL datables.
La même configuration avec le paramétrage Centreon, survolez l’image avec votre souris pour zoomer
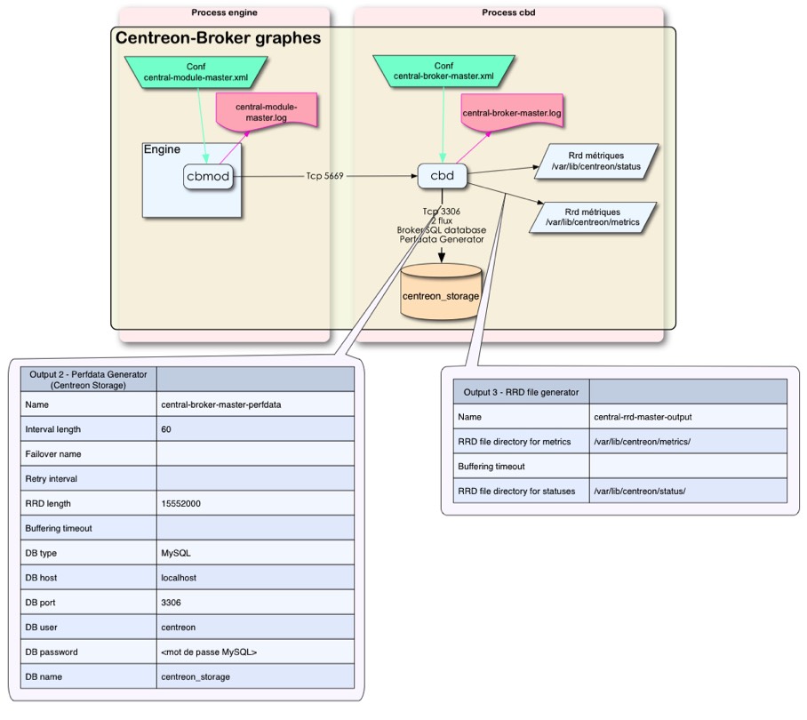
1.1a Ajout de la métrologie avec les graphes de performances
Pour profiter au maximum de l’interface graphique de Centreon, il serait dommage de ne pas activer la génération des graphes de performances. Nous devons ajouter deux flux spécifiques. Le premier va ajouter les données de performances dans la base CENTREON_STORAGE. Il déclenchera aussi les événements RRD de création de graphes. Le deuxième flux va générer les fichiers RRD nécessaires à l’élaboration des graphes. Voici le schéma de principe.
configuration minimale de Centreon-Broker avec la gestion des graphes de performances
Nous ajouterons au processus CBD deux OUTPUT. Le premier nommé Perfdata Generator va alimenter la base CENTREON_STORAGE des données de performances. Il gère aussi les événements RRD pour les graphes. Le deuxième nommé RRD file generator va permettre la création des fichiers RRD nécessaire à la visualisation des graphes.
configuration minimale avec le paramétrage des graphes
- Vérification du fonctionnement des graphes
Au bout de quelques minutes, les icônes symbolisant les graphes vont apparaitre
1.1b Ajout des statistiques de Centreon-broker
Pour permettre une visualisation du bon fonctionnement du broker Centreon, nous allons rajouter un module statistique pour chacun des processus.
configuration minimale de Centreon-Broker avec la gestion des statistiques
Le fichier stats sera stocké, pour le processus CBD, dans le dossier /var/lib/centreon-broker. Pour le processus CBMOD, afin d’être compatible à la fois pour une architecture standalone et distribuée, le fichier stats sera stocké dans le dossier /var/lib/centreon-engine. Ci-dessous vous trouverez les deux paramétrages pour activer les statistiques. Ces fichiers sont des fichiers spéciaux (tube), ils n’existent que pendant l’exécution des processus de Centreon-Broker.
configuration minimale des fichiers statistiques
- Vérification du fonctionnement des statistiques
Les statistiques permettent la visualisation des modules chargés en mémoire, des connexions TCP/IP, du fonctionnement du module RRD et des connexions MySQL existantes.
Sélectionnez la page Home / Monitoring Engine Statistics / Broker Statistics
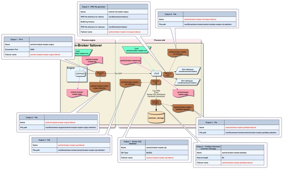
1.1c Ajout des fail-over
Centreon-Broker inclut un système de failover pour les flux. Par exemple, admettons que votre base de données Centreon soit indisponible pour une raison x ou y, Centreon-Broker va stocker provisoirement les flux Perfdata Generator et Broker SQL datables dans des fichiers temporaires. Lors du rétablissement de la base de données, Centreon-Broker sera capable de renvoyer ses données afin d'éviter une perte de données. Ce mécanisme de failover fonctionne aussi pour les connexions TCP/IP et le flux RRD file generator. Voici le schéma de principe ci-dessous.
configuration minimale de Centreon-Broker avec la gestion des fail-over
Les fichiers de rétention seront stockés dans le dossier /var/lib/centreon-broker sauf pour le processus CBMOD qui stockera le fichier dans le dossier /var/lib/centreon-engine. Ci-dessous les deux paramétrages pour activer les failover. Attention, afin d’éviter tout problème, le nom du failover doit être identique sur le module que l’on veut sécuriser et sur le module file utilisé pour la rétention. Il est conseillé aussi de limiter la taille des fichiers de rétention.
La même configuration avec le paramétrage Centreon, survolez l’image avec votre souris pour zoomer
1.1c Ajout de l’option fichiers temporaires
Pour finir, il est conseillé dans les Best Practices de Centreon, d’ajouter un mécanisme de fichiers temporaires. Ce mécanisme de fichiers tampon permet de mémoriser des événements lorsque les processus CBMOD et CBD atteignent leur limite dans les flux.
schéma de principe avec la gestion des fichiers temporaires
Les fichiers temporaires seront stockés dans le dossier /var/lib/centreon-broker pour le processus CBD et /var/lib/centreon-engine pour le processus CBMOD.
configuration minimale des fichiers temporaires
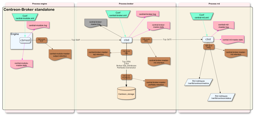
Architecture standalone
Voici le schéma de principe de la configuration de Centreon-Broker en mode stendhalien. Pour équilibrer la charge, les mécanismes de stockage des données de performances et de gestion des bases RRD ont été séparés en deux processus distincts. Un flux TCP/IP a été rajouté avec comme numéro de port 5670. Ce système permet une grande flexibilité mais aussi une relative complexité dans la compréhension du mode de fonctionnement.
schéma de principe de la configuration en mode standalone
Dans cette architecture, nous avons rajouté un failover pour l’alimentation des données du processus RRD. Sinon le reste est pratiquement identique à la configuration minimale. Pour dupliquer le processus CBD, les développeurs ont ajouté un fichier de configuration nommé master.run. Celui-ci se trouve normalement dans le dossier etc de Centreon-Broker. Il doit être paramétré ainsi pour avoir les deux processus :
# daemon_name daemon_config running reload central-broker central-broker.xml y y central-rrd central-rrd.xml y y
Il est d’ailleurs primordial de bien respecter les noms des fichiers de configuration pour un fonctionnement optimal.
Architecture distribuée
Et enfin pour terminer, voici le schéma de principe de Centreon-Broker en architecture distribuée. La différence se situe au niveau des flux TCP 5669 se connectant au processus CBD du Central.
schéma de principe de la configuration en mode distribué
